Logres

Een identiteit met toekomstkracht

De klant

Logres Business Solutions is een ervaren ERP-implementatiepartner voor groothandels en producenten in het mkb. Sinds de oprichting in 1993 ondersteunt Logres bedrijven bij het implementeren en onderhouden van SAP Business One, Klipboard Wholesale en Multivers. De organisatie gelooft in langdurige samenwerkingen en een gestructureerde aanpak die rust en overzicht brengt. Betrokkenheid, betrouwbaarheid en continuïteit vormen daarbij de basis van hoe Logres samenwerkt met klanten.

De vraag

De bestaande website van Logres sloot inhoudelijk en technisch niet meer aan bij de organisatie. De techniek was verouderd en de content vertelde vooral wat Logres verkoopt, in plaats van hoe zij klanten helpt.

Vanuit marketing- en recruitmentperspectief werd hetzelfde signaal afgegeven: het verhaal miste diepgang en overtuiging. Dat vormde de aanleiding om opnieuw te kijken naar positionering, gebruikerservaring en uitstraling, met als doel een website die beter past bij Logres vandaag.

De oplossing

We startten met een strategisch UX-traject waarin doelgroepen, diensten en proposities helder zijn uitgewerkt. Per doelgroep brachten we pijnpunten, USP’s en conversiedoelen in kaart. Deze inzichten vormden de basis voor een nieuwe menustructuur en volledige contentmapping.

Parallel ontwikkelden we een volledig nieuwe huisstijl, inclusief logo, die past bij de huidige positionering van Logres. Dit vertaalden we naar een website waarin inhoud, structuur en uitstraling logisch samenkomen. Om de omvangrijke hoeveelheid content, van technische ERP-informatie tot kennisbankartikelen, gebruiksvriendelijk toegankelijk te maken, implementeerden we een AI-zoekfunctie die bezoekers snel naar de juiste informatie leidt.

De resultaten

+
0
%
Kwalitatieve bezoekers uit gewenste branches
+
0
%
Betrokkenheid op de website
+
0
%
Aantal organische bezoekers

Brand identity

Voor de nieuwe huisstijl van Logres kozen we voor een zorgvuldig en gezamenlijk proces. We startten met het verkennen van meerdere visuele richtingen, variërend van toegankelijk en mensgericht tot meer hightech en zakelijk. Dit hielp om samen met Logres scherp te krijgen welke uitstraling het beste past bij de organisatie en haar ambities.

Vervolgens ontwikkelden we een mindmap waarin vier kerngebieden centraal stonden: doelgroepen, ERP-oplossingen, verbinding en data. Deze mindmap vormde de basis voor verschillende huisstijlconcepten, waarbij telkens andere kernwaarden werden benadrukt. Per concept visualiseerden we het logo, kleurgebruik en fotografie, zodat de totale merkbeleving tastbaar werd.

Uiteindelijk is gekozen voor een richting waarin verbinden, technologie, data en inzicht samenkomen. Dit concept is verder verfijnd tot een consistente visuele identiteit met bijpassende iconografie en een duidelijke, herkenbare uitstraling.

Consistente visuele uitstraling

Een sterke merkbeleving vraagt om consistentie, op elk contactmoment. Daarom hebben we de nieuwe huisstijl van Logres niet alleen ontworpen voor de website, maar direct doorvertaald naar alle visuele middelen. Kleurgebruik, typografie en grafische elementen zijn zo gekozen dat ze zowel digitaal als in drukwerk goed functioneren.

Dit zorgt voor herkenning en samenhang, of iemand Logres nu online tegenkomt, een brochure leest of in contact komt via andere communicatiemiddelen. Zo ontstaat één consistente ervaring die het merk versterkt en vertrouwen opbouwt.

De mensen van De Indruk hebben keihard gewerkt om een succes te maken van de nieuwe website! Ik ben er echt super trots op. Bedankt voor jullie inzet!

Dianne Directeur Logres

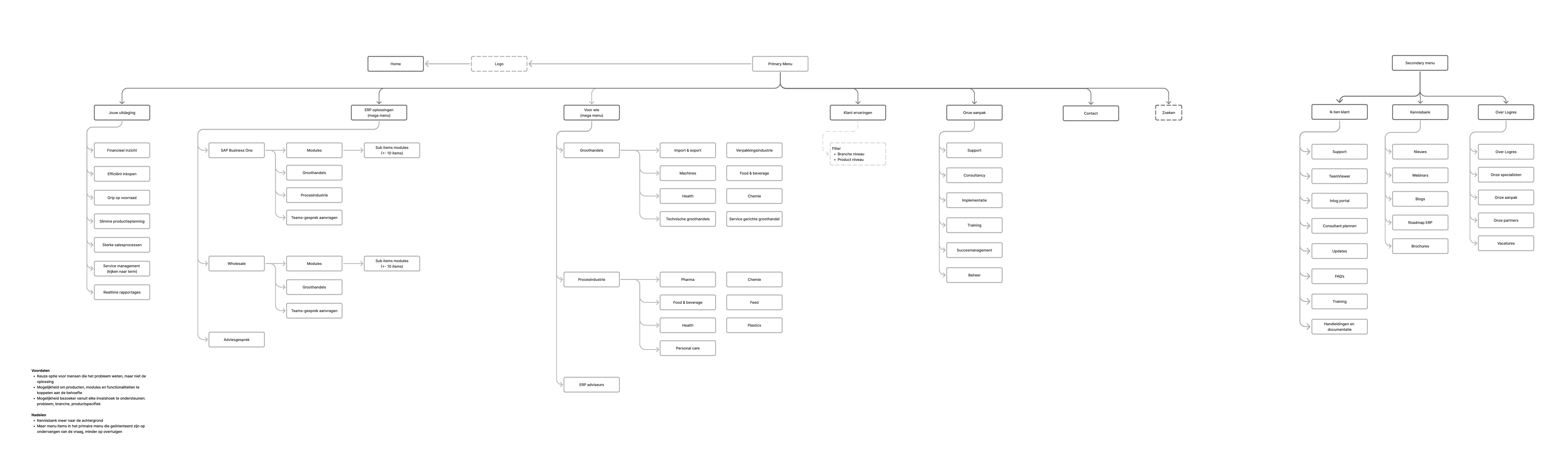
UX Strategie

De UX-strategie ontstond vanuit meerdere werksessies met Logres en verschillende adviseurs binnen de organisatie.

Samen brachten we de belangrijkste doelgroepen en hun specifieke pijnpunten in kaart. Daarbij werd duidelijk dat juist de dienstverlening, expertise en ontzorgende rol van Logres centraal moeten staan. De bestaande communicatie legde te veel nadruk op technische specificaties, terwijl klanten zich oriënteren vanuit een vraag of probleem.

Deze inzichten vormden de basis voor een nieuwe website­strategie. We werkten dit uit in een uitgebreide contentmapping waarin de volledige structuur, content en customer journey van de website zijn vastgelegd.

Website

De nieuwe huisstijl is vertaald naar een webdesign waarin frisse kleuren een duidelijke eerste indruk maken, zonder te overheersen. Op de homepage zorgen ze voor een krachtig statement, terwijl ze elders subtiel worden toegepast in accenten en interactieve elementen.

Bij het ontwerp stond de gebruikerservaring centraal. Functionaliteit en verfijnde animaties versterken de beleving, maar altijd met gebruiksgemak als uitgangspunt.

De content is overzichtelijk en behapbaar gepresenteerd, met veel aandacht voor menselijkheid door middel van passende fotografie.

Een heldere menustructuur maakt de belangrijkste pagina’s direct toegankelijk. Daarnaast is een AI-zoekfunctie toegevoegd die bezoekers snel naar relevante informatie leidt, ook binnen complexe content zoals technische ERP-informatie en de uitgebreide kennisbank met blogs, webinars en brochures.

Signing

Om de nieuwe huisstijl ook fysiek voelbaar te maken, hebben we deze doorvertaald naar het interieur en exterieur van het pand. De ramen van de vergaderruimtes zijn voorzien van signing in de nieuwe kleuren, gecombineerd met het beeldmerk en logo.

Op de gevel is het vernieuwde logo geplaatst voor een krachtige eerste indruk. Daarnaast zijn de kantoren voorzien van whiteboardstickers in huisstijl en zijn alle naambordjes aangepast. Zo is de merkbeleving consequent doorgevoerd tot in het detail.

Fotografie & video

Om het merk Logres menselijk en herkenbaar neer te zetten, hebben we zowel fotografie als video ingezet. Op locatie bij Logres en bij een aantal klanten organiseerden we een uitgebreide fotoshoot, met duidelijke scenario’s, de juiste settings en gerichte art direction. Zo borgden we een consistente uitstraling die past bij de nieuwe huisstijl en breed inzetbaar is voor website en andere marketingmiddelen.

Daarnaast realiseerden we een promotievideo waarin de toegevoegde waarde van een ERP-systeem centraal staat en de rol die Logres daarin vervult. De video toont medewerkers van Logres in verschillende fases van het traject, bij en met klanten. Zo wordt zichtbaar hoe Logres ondersteunt, adviseert en begeleidt van implementatie tot dagelijks gebruik.

Is jouw merk nog toekomstproof?

Wil je je merkidentiteit opnieuw vormgeven met een onderscheidende en toekomstbestendige aanpak? Laten we samen iets uitzonderlijks creëren. Ons team bij De Indruk staat klaar om jouw visie tot leven te brengen.

Contact